MK体育|SPORT-MK体育国际|恩波利足球俱乐部赞助
首页
学院概况
领导关怀
学院简介
现任领导
机构设置
师资队伍
导师风采
专业介绍
学院动态
学院要闻
综合新闻
图片新闻
院务公开
党群工作
规章制度
党建工作
工会工作
维稳安全
校体委
院关工委
本科教育
教学动态
教学管理
教学资源
大学体育
国培教育
硕博教育
新闻资讯
硕士点简介
博士点简介
教学工作
文件下载
招生就业
培养管理
学科建设
学科简介
发展规划
双一流建设
科研平台
科研项目
科研成果
科研团队
荣誉奖项
MK体育在线投注
学生管理
思政教育
团学活动
资助工作
心理健康
征兵工作
资料下载
招生就业
招生工作
就业指导
招聘信息
毕业生信息
创新创业
体育文化
团学月报
体育文化人专栏
体育文化人论坛
体育文化人沙龙
体育文化人风采
通知公告
通知公告
当前位置:
首页
» 通知公告
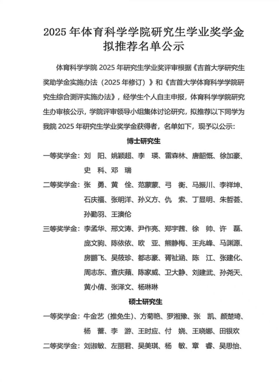
2025年MK体育官网研究生学业奖学金拟推荐名单公示
时间:
2025-10-31
作者:
点击数:
下一条:2025年MK体育官网研究生国家助学金名单公示
【
关闭
】
友情链接
中国教育部
|
体育总局
|
湖南教育厅
|
国家体育总局民族体育重点研究基地
|